https://www.acmicpc.net/problem/11724
11724번: 연결 요소의 개수
첫째 줄에 정점의 개수 N과 간선의 개수 M이 주어진다. (1 ≤ N ≤ 1,000, 0 ≤ M ≤ N×(N-1)/2) 둘째 줄부터 M개의 줄에 간선의 양 끝점 u와 v가 주어진다. (1 ≤ u, v ≤ N, u ≠ v) 같은 간선은 한 번만 주
www.acmicpc.net

DFS 알고리즘을 이용해 풀었다.
위의 문제는 연결 요소의 개수를 묻는 문제로 연결이 되어있는 요소의 개수를 출력하면 된다..
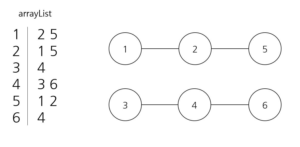
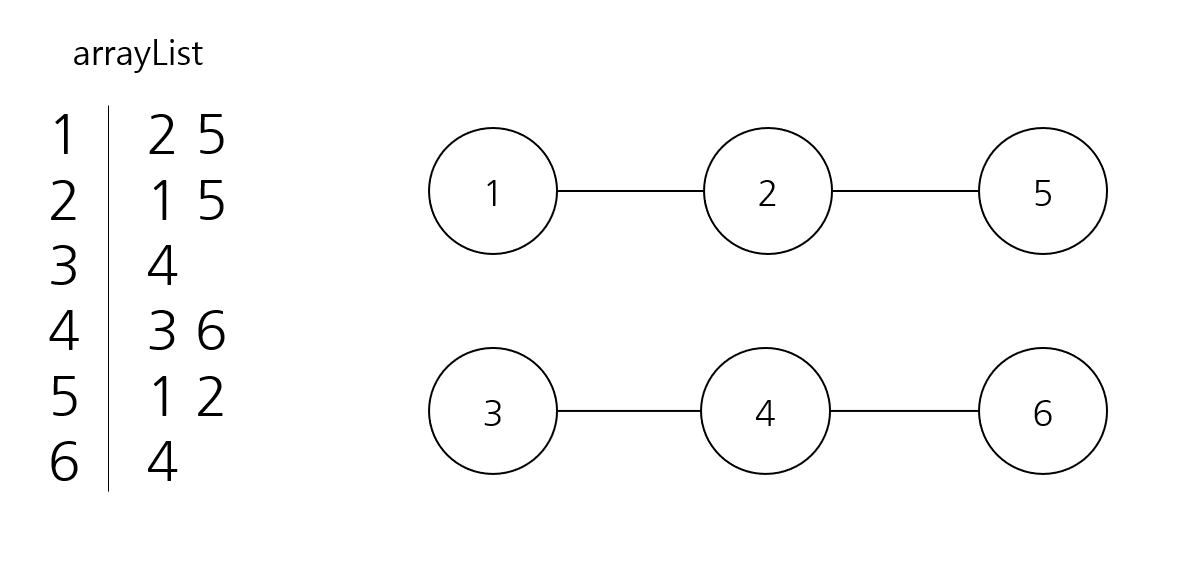
첫 번째 예시를 그려서 살펴보면

위와 같이 나온다.
음....그래서 2중 ArrayList에 각 요소가 연결되어 있는 값을 넣고
visited[] 라는 배열을 만들어 방문했는지 확인하고 재귀하는 방식을 사용할 것이다.
코드
import java.io.BufferedReader;
import java.io.IOException;
import java.io.InputStreamReader;
import java.util.ArrayList;
import java.util.StringTokenizer;
public class Baek11724 {
public static boolean visited[] = new boolean[1000];
public static ArrayList<ArrayList<Integer>> arrayList = new ArrayList<ArrayList<Integer>>();
public static void main(String[] args) throws IOException{
BufferedReader br = new BufferedReader(new InputStreamReader(System.in));
StringTokenizer st = new StringTokenizer(br.readLine(), " ");
int N = Integer.parseInt(st.nextToken());
int M = Integer.parseInt(st.nextToken());
for(int i = 0; i < N + 1; i++)
arrayList.add(new ArrayList<Integer>());
for(int i = 0; i < M; i++) {
st = new StringTokenizer(br.readLine(), " ");
int in1 = Integer.parseInt(st.nextToken());
int in2 = Integer.parseInt(st.nextToken());
arrayList.get(in1).add(in2);
arrayList.get(in2).add(in1);
}
visited = new boolean[N + 1]; // 배열 크기 초기화
int count = 0;
for(int i = 1; i < N + 1; i++) {
if(!visited[i]) {
dfs(i);
count++;
}
}
System.out.println(count);
}
public static void dfs(int start) {
if(visited[start]) return;
visited[start] = true;
for(int i = 0; i < arrayList.get(start).size(); i++) {
int y = arrayList.get(start).get(i);
if(!visited[y]) dfs(y);
}
}
}

유니온 파인드를 사용해 풀면 효율이 더 좋긴 하다.
근데 어려워서 다른거 다 익히고 시간 남으면 알아보겠삼
'알고리즘 > 백준' 카테고리의 다른 글
| [BaekJoon] 백준 2468번 _ 안전 영역 for JAVA _ DFS 알고리즘 (0) | 2022.01.24 |
|---|---|
| [BaekJoon] 백준 4963번 _ 섬의 개수 for JAVA _ DFS 알고리즘 (0) | 2022.01.24 |
| [BaekJoon] 백준 2178번 _ 미로탐색 for JAVA _ BFS 알고리즘 (0) | 2022.01.21 |
| [BaekJoon] 백준 1012번 _ 유기농 배추 for JAVA _ DFS 알고리즘 (0) | 2022.01.21 |
| [BaekJoon] 백준 2667번 _ 단지 번호 붙이기 for JAVA _ DFS 알고리즘 (0) | 2022.01.20 |